根据《关于开展2026年大学生创新创业训练计划项目中期检查的通知》要求,创新创业学院现组织2026年大学生创新创业训练计划创业类项目结题验收工作,具体安排如下:
一、验收形式
每个项目汇报3分钟,专家提问指导3分钟。答辩时间4月8日14:00,主校区检查地点创新创业学院402会议室;盘锦校区项目以在线会议形式检查,会议号另行通知。
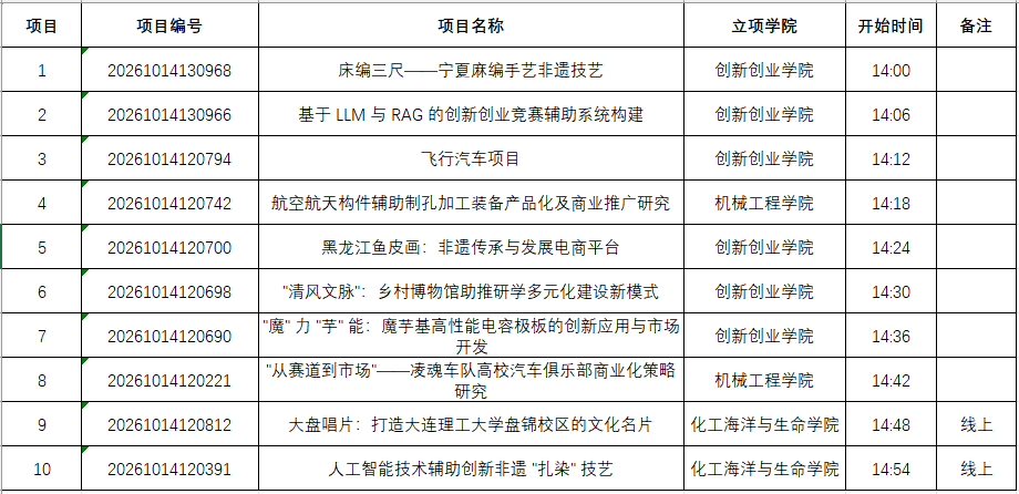
具体时间、顺序见下表。

二、确定项目级别及要求
1.创新创业学院将依据中期检查结果,结合项目实际进度、阶段性成果与后续计划,对当前执行情况进行等级确定。
2.确定为国家级的项目,结题验收时应满足以下要求:
(1)创业训练项目,成立公司
(2)创业实践项目,注册创业公司,并开展实际运营
三、材料准备
1.项目在答辩前应在新版综合教学管理系统(学生端)“大创计划”中,完成项目指导教师审批环节。
2.项目负责人答辩前需完成《过程记录册》相关内容填写,包括指导教师签字,携带手册至验收现场由评审专家填写意见。
3.答辩人请携带答辩PPT备用。
四、其他
2026年的创业类项目均须按时参加中期检查答辩,未参加中期检查答辩或答辩未通过的项目取消其项目资格。
创新创业学院
2026年4月2日
下一条:2025年度大学生创新创业训练计划项目优秀名单公示